GO
DTSD8666、DSSD8666系列三相电子式(简易型)多功能电能表

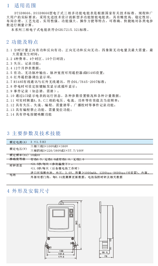
DTSD8666、DSSD8666系列三相电子式(简易型)多功能电能表10

所属分类:电能表、仪器仪表

PDF File:

在线客服

三亿在线登录客服1

1428967121

三亿在线登录客服2

2281824741